PlutoPay provides users with a single platform to transfer & receive money, make foreign currency payments, invest online, and more with ease.

Role

UX/UI

Project

Progressive Web App

Date

2021-22
PlutoPay

Project Prompt

Objective

Allow users to complete all of their financial needs in one secure platform.

Why

Users have to switch between multiple applications or websites to complete their tasks, which sacrifices their time and efforts in learning and adapting to different platforms.

Goal

This application will enable users to perform secured online purchases and transfers, pay for foreign transactions without the need to convert first, learn details about their financial wellness, create financial goals, and invest with our investment specialist.

Target Audience

Our target audience are tech-savvy individuals who prefer banking and making purchases online. PlutoPay's main target audiences are millennials and the generation Z aged between 21 to 41 years old. Both of these population groups have either been influenced or grew up with technology, and therefore they tend to prefer the idea of online banking and online purchases. These individuals adopt quickly to new ideologies and are keen to try out new things.

Challenges

01 How will users react to their financial security?

Money is a sensitive topic and to maximize consumer confidence. I believe an affiliation with the banks is crucial. Furthermore, two-way authentication is necessary in protecting user data privacy and ensuring payment security. Direct assistance over chat box, phone or email is another way to increase consumer confidence as users will be able to get in touch directly with a real-life member of PlutoPay.

02 How will users react to their financial security?

PlutoPay will shift towards an all-in-one financial platform, which differentiates from the other apps, that comprises functions such as payments, money transfers, investments and lending. This largely facilitates users' financial activities and satisfies various user needs.

Main Insights and Takeaways

• All three participants have expressed high dependency on digital banking or financial apps with a very low frequency of cash usage.

• Participants are conscious of their financial health and have taken proactive measures to budget their finances. Therefore, a budgeting or goal planning feature would be useful for all participants.

• Participants have mentioned their use of financial statements to track and budget their finances. A financial summary that shows key insights, total income versus spending, and percentage of spending based on categories would be helpful.

User Personas

Three user personas were created to represent the generation bracket: Z, Y, and X. Below are three user needs that each define a representation of their age brackets.

User Peronas

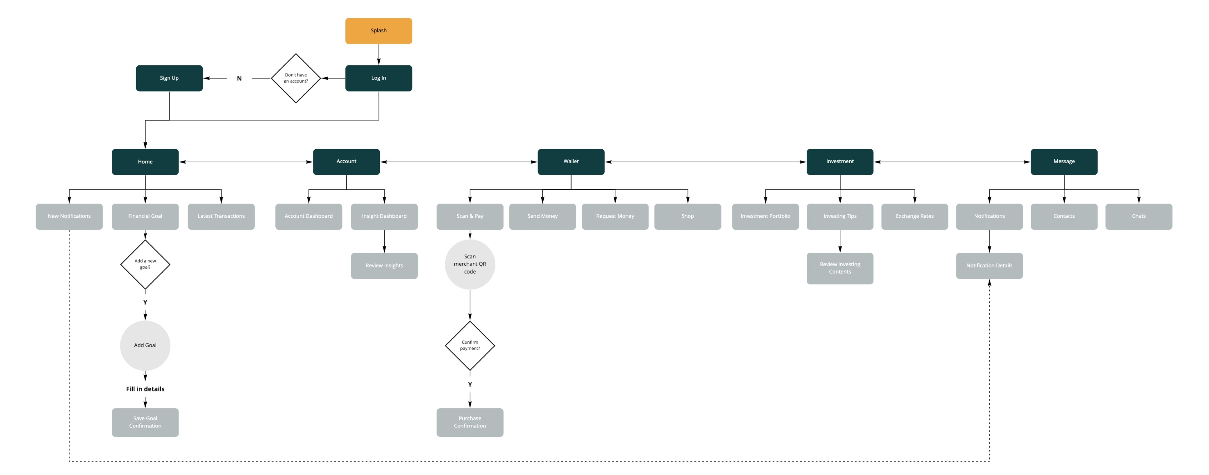
User Flow

Based on the three user needs, here is a user flow diagram that outlines the steps taken to accomplish their tasks. Creating the flow was a challenge, but it's crucial for designers to review and analyze the navigation paths needed for their user tasks.

User Flow
User Flow Legend

Low-Fidelity Wireframes

In my low-fidelity wireframes, I have only highlighted the main level of functionality of the design. The three screens chosen to be showcased are: Home, Account, and Investment.

Low-Fidelity Wireframes

Mid-Fidelity Wireframes

Mid-fidelity wireframes were developed to showcase more visual details on layout and experience before any styling was added.

Mid-Fidelity Wireframes

Usability Testing

A usability test was conducted on the mid-fidelity wireframes to evaluate if the current app's functionalities met our users' needs and whether they were satisfied with the navigation and layout. The goal is to measure the level of utility and usability of the prototype by observing users' interactions when performing their tasks: paying for a transaction, adding a new financial goal, viewing insights, and registering or logging into the app. Six participants were selected from my personal network with profiles that closely match our target audience.

01 Several trials were made before locating the Transaction and Insight icons.

Result in redesigning these two icons and add descriptive words below Transaction tab for clarity and consistency with the other navigation tabs.

02 Looked first at Account screen when locating the Insight button.

Result in replacing the Insight button on the Account page instead of the Home dashboard.

03 Clicked on the three dots icon to access the Financial Goals section.

Result in removing the excess icons.

04 Went to Account screen first to look for the Transaction button.

Result in redesigning the Transaction icon for clarity.

05 There is no way to go back to the app questions if skipped by accident.

Result in adding a back navigation for users who skipped the app question page by accident.

Style Guide

The style guide helps in building PlutoPay's design language and sets the visual standards for on-going consistency. These styles are the same across devices, pages, and different breakpoints.

Style Guide

Introducing PlutoPay
Your new financial app.

PlutoPay High-Fidelity Wireframes

From the usability test results, I have made several changes to the layout and functions to finally come up with our end product. The app has a consistent design language and is meant to let users feel friendly and welcoming. Finance can be a boring subject and PlutoPay aims to make all of your experiences fun and enjoyable.

Personalize the Home screen
PlutoPay - Home

You are now able to personalize your Home dashboard by selecting the 'Layer' icon located on the top-left corner. Other than 'New Messages' being a fixed section, you can simply add, modify, edit, and delete any sections based on your needs.

Make the most out of your finances

You can review recent movements on your overall portfolio. View other investment categories using the dropped-down menu on the top-left corner. And to connect with our investment specialists.

PlutoPay - Investment
Various options for holding your money

You can hold multicurrency balances and link credit or debit cards to your account. If you have any business needs, consider our business account plan to perform all your commercial transactions.

PlutoPay - Account
PlutoPay - Insight
Monitor your activities with our insight dashboard

Review your income fluctuations, spending categories, and bills on our Insight dashboard. You can quickly view your remaining monthly funds after expenses, export & change view options on 'Category', and look at the details of your incurring bills.

Payments and Transfers

You can pay for your purchases using our Scan & Pay, send or request transfers, and shop on affiliated websites with coupons.

PlutoPay - Wallet
Create mutual savings goals and share progress

Save your money faster within our financial goal function. View your progress and activities in one shot. You can also add your friends, family and loved ones to build up your mutual saving goals together.

PlutoPay - Financial Goal
Connect and receive communication prompts

Make connections with your business partners, colleagues or friends and families. Send or request funds directly from chat. New communications will be delivered above your chats; simply click to reveal more details.

PlutoPay - Message
PlutoPay - All Screens
PlutoPay - Ending Presentation